logo logo
  • 회사소개
    • CEO인사말
    • 회사개요
    • 연혁
    • 조직구성
    • 인증현황
    • 오시는 길
  • 사업영역
  • 사업소개
    • 인버터
    • MCC
    • PLC
    • 수배전반
  • 납품실적
    • 주요납품실적
    • 주요사업실적
    • 시공사진
  • 고객지원
    • 공지사항
    • 문의하기
  • CONTACT

BUSINESS

MCC
  • 인버터
  • MCC
  • PLC
  • 수배전반
> 사업소개 > MCC

MCC

MCC란?

MCC는 Motor Control Center의 약어로서 Motor를 운전함에 있어 전원을 중앙집중식으로하여 제어 및 보호기 위한 목적으로 사용되는 시스템입니다. 주요 구성요소는 NFB(No Fuse Breaker), MC(Magner contactor), EOCR(Electronic Over Current Relay), CT(Current Taransfomer), V-mater, A-mater, 표시램프, 릴레이, 조작 S/W 등으로 그 구조와 기능은 보수관리의 난이도 및 안전성을 좌우하며 주회로의 구분은 공조설비용, 급배수위생설비용, 방재설비용 등으로 하고 각 구분별 용량을 나누어 구성하여 사용합니다.

운영방법

운용방법은 일반동력(평시운전 중 일정 시간동안 운전하는 것)은 냉.난방, 일반 펌프류 이며, 비상동력(일일 중 항시가동 및 대기중인 부)는 소방동력, 비상조명으로 구분 할 수 있습니다. 그리고, 기동방법에 따라 직입 기동, Y-Δ 기동, Reactor 기동, 극수 변환 Motor 기동으로 나누어집니다.

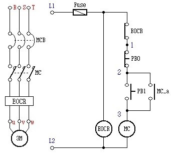
[ 직입 기동 ]

[ Y-Δ 기동 ]

[ 리액터 기동 ]

logo

강산에프에이 주식회사

사업자등록번호 : 119-86-74644

본사 : 경기도 남양주시 다산순환로 20, BA동 605호 (다산 현대프리미어캠퍼스 지식산업센터)
공장: 경기도 고양시 일산동구 설문동 530-2

대표 : 정 하준

T. 031-925-9307

F. 031-925-9308

E-MAIL. ksf4615@hanmail.net

COPYRIGHT ⓒ 2022 KANGSAN FA Co., Ltd. ALL RIGHTS RESERVED.